WARNING:
JavaScript is turned OFF. None of the links on this concept map will
work until it is reactivated.
If you need help turning JavaScript On, click here.
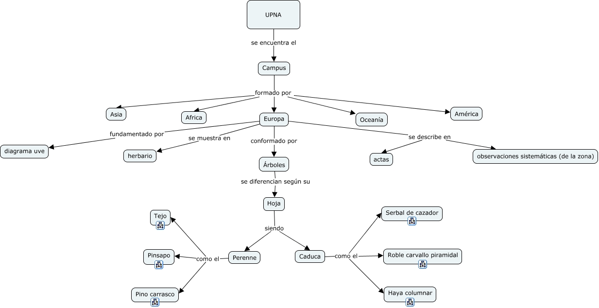
Este Cmap, tiene información relacionada con: Mapa general+zona Europa, Europa se describe en observaciones sistemáticas (de la zona), Perenne como el Tejo, Campus formado por Asia, Campus formado por Europa, Caduca como el Roble carvallo piramidal, Europa fundamentado por diagrama uve, Campus formado por Africa, Perenne como el Pino carrasco, Europa se describe en actas, Campus formado por América, Europa conformado por Árboles, Europa se muestra en herbario, UPNA se encuentra el Campus, Perenne como el Pinsapo, Hoja siendo Perenne, Hoja siendo Caduca, Campus formado por Oceanía, Caduca como el Haya columnar, Árboles se diferencian según su Hoja, Caduca como el Serbal de cazador