WARNING:
JavaScript is turned OFF. None of the links on this concept map will
work until it is reactivated.
If you need help turning JavaScript On, click here.
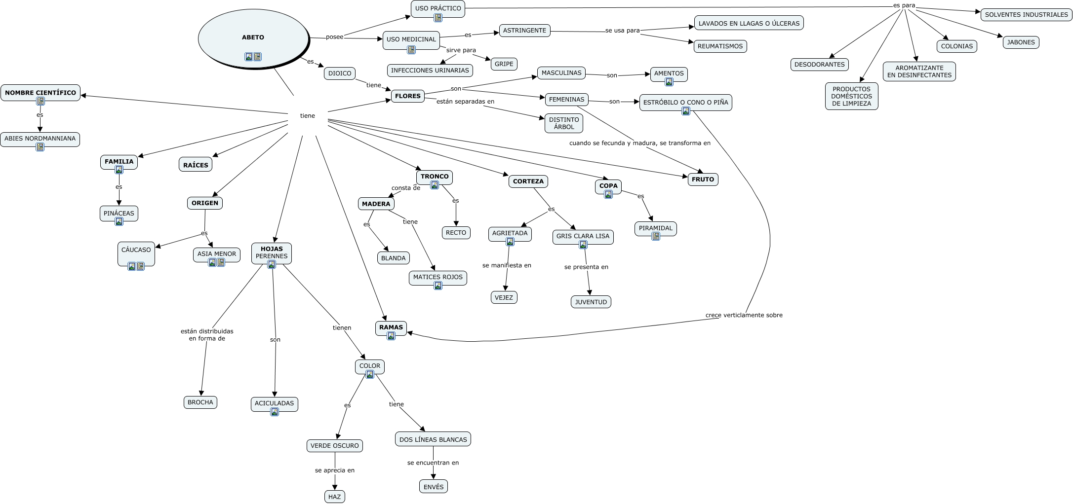
Este Cmap, tiene información relacionada con: Abeto, USO PRÁCTICO es para AROMATIZANTE EN DESINFECTANTES, FEMENINAS cuando se fecunda y madura, se transforma en FRUTO, HOJAS PERENNES están distribuidas en forma de BROCHA, ASTRINGENTE se usa para REUMATISMOS, MASCULINAS son AMENTOS, ABETO posee USO PRÁCTICO, GRIS CLARA LISA se presenta en JUVENTUD, CORTEZA es AGRIETADA, FAMILIA es PINÁCEAS, USO PRÁCTICO es para SOLVENTES INDUSTRIALES, CORTEZA es GRIS CLARA LISA, AGRIETADA se manifiesta en VEJEZ, ABETO es DIOICO, ABETO tiene RAMAS, ABETO tiene FAMILIA, ESTRÓBILO O CONO O PIÑA crece verticlamente sobre RAMAS, DOS LÍNEAS BLANCAS se encuentran en ENVÉS, ABETO tiene FRUTO, VERDE OSCURO se aprecia en HAZ, ABETO tiene CORTEZA