WARNING:
JavaScript is turned OFF. None of the links on this concept map will
work until it is reactivated.
If you need help turning JavaScript On, click here.
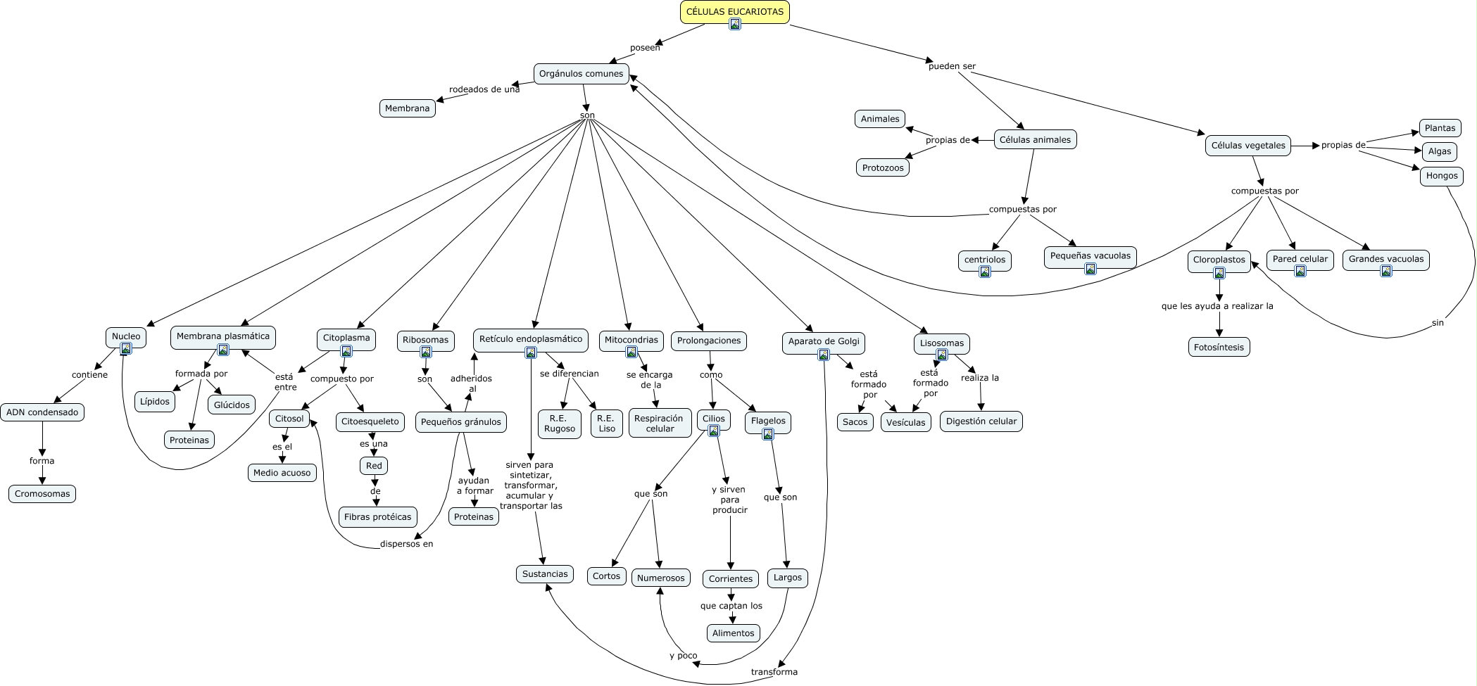
Este Cmap, tiene información relacionada con: Célula eucariota, Orgánulos comunes son Retículo endoplasmático, Ribosomas son Pequeños gránulos, Aparato de Golgi transforma Sustancias, Hongos sin Cloroplastos, Células vegetales compuestas por Orgánulos comunes, Células vegetales compuestas por Pared celular, Orgánulos comunes son Mitocondrias, Células animales propias de Protozoos, Citoesqueleto es una Red, Orgánulos comunes son Citoplasma, Células animales compuestas por Pequeñas vacuolas, Mitocondrias se encarga de la Respiración celular, Corrientes que captan los Alimentos, Retículo endoplasmático sirven para sintetizar, transformar, acumular y transportar las Sustancias, ADN condensado forma Cromosomas, Orgánulos comunes son Lisosomas, Células animales compuestas por Orgánulos comunes, CÉLULAS EUCARIOTAS poseen Orgánulos comunes, Cilios que son Cortos, CÉLULAS EUCARIOTAS pueden ser Células vegetales